ORIGINAL RESEARCH
Salim M. Saiyed, MD, MBA1; Wern Lynn Ng, MD2
; Madeline Cherry1
; Safi Khattab1
; and Hafsa Pathan1
1Department of Telemedicine, University of Pittsburgh Medical Center Central Pennsylvania, Harrisburg, Pennsylvania, USA; 2Department of Internal Medicine, University of Pittsburgh Medical Center Pinnacle, Harrisburg, Pennsylvania, USA
Keywords: Digital Health Navigator, digital health technologies, healthcare, hospital, patient portal, telehealth
Background: Implementing telemedicine and digital health technologies in healthcare has increased, but patients still need help adopting and utilizing these technologies. To address this, a Digital Health Navigator (DHN) program was implemented to evaluate the benefits of improving patients’ adoption.
Objectives: To alleviate digital equity within hospitals, we introduced a holistic DHN program to promote using digital tools among hospitalized patients. The DHN program was designed to improve and expand patient adoption of digital portals and to engage in healthcare. In addition, our program was designed to develop a patient-facing portal education for hospitalized patients, which can be expanded to other hospitals.
Methods: Over 30 days, the DHN program conducted patient visits in two hospitals on portal usage, collecting data, and adapting protocols based on patient feedback.
Results: Feedback from patients indicated that 98% of patients found the education and the DHN helpful, and 92% recommended the University of Pittsburgh Medical Center Central Pennsylvania portal for accessing their healthcare information. The DHN program proved beneficial in promoting portal usage and addressing technological barriers experienced by patients.
Discussion: We successfully implemented a DHN program for hospitalized patients across two hospitals. Patients reported a positive perception and satisfaction with DHN visits. Notably, our model overcomes challenges related to limited internet access and mitigates technology-related anxiety during hospital stays. The DHN program proved beneficial in promoting hospital portal usage and addressing technological barriers experienced by patients. Implementation and sustained adoption of digital technologies across a large healthcare organization can be achieved through a well-coordinated, team-based, and systematic approach with a DHN. Here, we present strategies and recommendations to implement such a program.
We propose the benefits of a well-designed and implemented education program to ensure that patients are able to fully utilize telemedicine and digital health tools in a hospital. A Digital Health Navigator (DHN) program was used to evaluate the benefits of improving the patients’ adoption of the patient portal.
Citation: Telehealth and Medicine Today © 2024, 9: 462 - https://doi.org/10.30953/thmt.v9.462
Copyright: © 2024 The Authors. This is an open-access article distributed in accordance with the Creative Commons Attribution Non-Commercial (CC BY-NC 4.0) license, which permits others to distribute, adapt, enhance this work non-commercially, and license their derivative works on different terms, provided the original work is properly cited, and the use is non-commercial. See: http://creativecommons.org/licenses/by-nc/4.0.
Received: December 22, 2023; Accepted: January 29, 2024; Published: February 29, 2024.
Funding Statement: The project received an internal Beckwith Front Line Innovators Grant at UPMC.
Financial and non-Financial Relationships and Activities: The authors declare that they have no conflicts of interest in this study.
Corresponding Author: Salim Saiyed; Email: saiyeds@upmc.edu
Digital patient portals have emerged as the key digital interface for patients interacting with the healthcare system.1–4 These platforms play a crucial role in facilitating access to telehealth services, gathering data, and addressing various healthcare aspects, such as population health, patient-reported outcomes, and social determinants of health. While many health systems have made investments in patient portals, their adoption has been slower among underserved populations, including patients from racial and ethnic minority backgrounds, individuals with limited English proficiency, those with low socioeconomic status, older adults, and those with low literacy levels.5–10 The intricate interplay of factors influencing adoption encompasses personal, social, technical, organizational, and healthcare dimensions. Studies show a patient-centric paradigm is needed that prioritizes the seamless integration of digital tools within the broader context of the patient’s journey and treatment regimen.11,12 Additionally, challenges in integrating digital health technologies into organizational workflows highlight the importance of staff education and support.13 Sustaining patient engagement with health apps also remains a challenge, emphasizing the need for human support alongside technological solutions.14
Telemedicine is becoming increasingly important in healthcare delivery, offering patients increased access to technology.15,16 Despite its potential, barriers prevent patients from accessing these services. The Digital Health Navigator (DHN) program was introduced to overcome these challenges by assisting patients who might face challenges accessing technology.
This study was conducted within the University of Pittsburgh Medical Center (UPMC), a prominent not-for-profit healthcare organization encompassing a vast network of physicians and multiple facilities. The UPMC Telehealth program, initiated in 2013 with a telestroke initiative, has grown substantially, offering a wide range of telehealth services. The program has become a cornerstone of modern healthcare delivery, supported by a dedicated team and integrated electronic health record (EHR) systems.
The COVID-19 pandemic accelerated telemedicine adoption, prompting the UPMC Central Pennsylvania telemedicine team to launch the DHN program. The primary objectives of this program include educating patients on digital tools, activating patient portal accounts, promoting portal adoptions, demonstrating its features, and addressing patient inquiries. This study aimed to evaluate the effectiveness of various teaching techniques employed by the DHN, assess patient receptiveness to portal education, and analyze program outcomes related to patient education and portal adoption.
The methods employed in this study addressed the pressing need to enhance patient engagement through the patient digital hospital portal and mitigate the barriers that have hindered underserved populations from accessing and effectively utilizing these technologies within the healthcare system.
This study was launched at UPMC Central Pennsylvania Healthcare System, which comprises seven acute care hospitals and two hundred ambulatory care sites serving a diverse 10-county region (Figure 1). UPMC Central Pennsylvania employs over 2,900 physicians. It achieved Healthcare Information Management and Systems Society (HIMSS) Electronic Medical Record Adoption Model Stage 7 certification throughout its hospitals and College of Healthcare Information Management Executives (CHIME) Digital Most Wired at Level 10.17,18 The hospital uses the Epic EHR system, complemented by the MyChart patient portal. It integrates the telehealth platform provided by Vidyo, which offers features such as audio and video calls, messaging, file sharing, and automated vital sign reporting. It also utilizes the inpatient Epic patient portal called MyChart Bedside for hospitalized patients.

Fig. 1. The University of Pittsburgh Medical Center (UPMC) Central Pennsylvania Healthcare System sites.
The DHN program was implemented at two hospitals within the UPMC Central Pennsylvania health system. These campuses included UPMC Harrisburg, located in downtown Harrisburg, a full-service tertiary center academic hospital with 422 beds, and UPMC West Shore, in Hampden Township, a 166-bed acute-care hospital with private rooms. The planning and implementation of the DHN program spanned from September 2020 to August 2022.
Our diverse team comprised key stakeholders, including the chief medical information officer, telehealth director, director of clinical and nursing informatics, telehealth coordinator, researchers, and DHN. The team convened for daily planning sessions, with occasional participation from other researchers and front desk staff during the weekly meetings. The team’s unwavering dedication to the program stemmed from a shared commitment to advancing digital equity, which fostered the successful adoption of the DHN.
Table 1 lists the inclusion and exclusion criteria established by the implementation team as a guide for DHN to select the patients to intervene. Over 30 days, the DHN visited patients from two hospitals in person to educate them to help adopt the inpatient portal. The DHN selected patients based on their portal activation status, their cognitive abilities to be present for education, and their need for proxy access for family members and pediatric patients. The DHN visited patients and followed protocol when interacting with them. The instruction included activating the patient’s account using an access code and demonstrating how to navigate the application’s features for in-patient and out-patient features. The DHN answered any questions about the features and functionality. The DHN collected data about patient age, gender, acceptance of education by patients, total time spent educating patients, and proxy access. After the educational training, patients answered a five-question survey, as described later in this article.
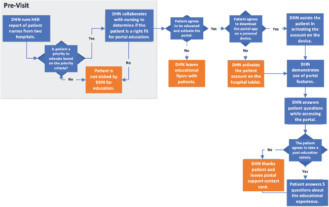
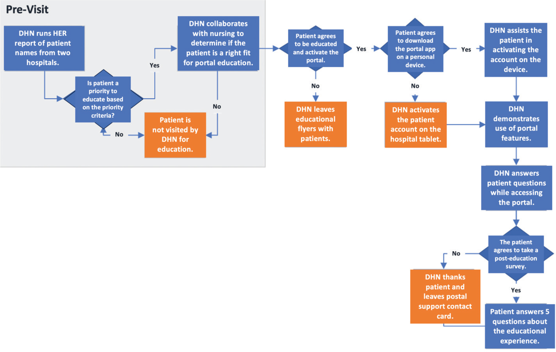
Figure 2 describes the workflow DHN followed in selecting patients for intervention based on established criteria in Table 1, navigating the portal, demonstrating features through devices compatible with the system, and following protocols and approved scripting when collecting data.

Fig. 2. Workflow for the Digital Health Navigator, including intervention and enrollment process using portal technology.
Statistical analyses were performed utilizing Microsoft Excel. (Microsoft, Redmond, Washington, USA).
The study sought and obtained an IRB exemption to ensure compliance with ethical standards. This exemption signified that the research methodology and procedures adhered to established ethical guidelines, and that the study posed minimal risk to participants. This clearance from the IRB reinforced the study’s commitment to safeguarding the well-being and rights of patients.
Over 30 days, the DHN program successfully conducted interventions for 260 hospitalized patients at the two hospital campuses (Table 2). There were instances where an additional one to two individuals, primarily family members, were present in the patient’s room and participated in the education conducted by the DHN.
The results presented in Figure 3 show that 53% of patients actively embraced the patient portal or self-activated their portal accounts after initially declining, and 8% opted for proxy account activation for underage patients or family members. Notably, 39% of patients declined the offered education regarding the UPMC Central Pennsylvania Portal.

Fig. 3. Percentages of the outcomes after the Digital Health Navigator visited and interacted with the patients for portal education.
The average duration of initiating new accounts or activating proxy accounts was 15 min per patient interaction. Within a typical 4-h period, the DHN reached an average of nine patients, ensuring the effective dissemination of digital portal education.
Demographic analysis revealed that the age of most patients ranged from 50 to 89 years. Figure 4 presents patients’ acceptance or decline of portal education, grouped into 10-year age brackets. The acceptance rate for patient portal education was higher among patients under 14 years. This is primarily because their parents activated the account for proxy access on their behalf. Patients 90 years and older had a similar trend, as family members were often present in the room to assist the patient and be granted proxy access. Patients aged 20 to 29, 40–49, and 60 to 89 years had a lower acceptance rate than the proxy groups. Limited access to devices or a lack of technological understanding was the primary reasons for lower acceptance. Specifically, patients aged 20 to 29 were more likely to decline portal education as they felt confident in navigating devices and activating their accounts independently. On the other hand, patients aged 60 to 89 often declined portal education due to not having access to a device or being unfamiliar with the technology.

Fig. 4. The number of patients who accepted or declined portal education based on age.
Analysis of patient receptiveness on different days of the week, as illustrated in Figure 5, indicated that Mondays and Wednesdays had a higher frequency of declines. Factors such as patient admissions, discharges, and scheduled diagnostic tests, and therapy sessions may have contributed to this trend.

Fig. 5. The number of patients who accepted, declined, or activated proxy accounts based on the day of the week.
Women were slightly more receptive to the educational initiatives undertaken by the DHN (52% vs. 50%, respectively; Figure 6).

Fig. 6. The percentage of patients who accepted versus declined portal education by gender.
Following the portal education sessions, a five-question survey was administered to patients. The survey collected 86 responses from the 139 patients (62%) who had activated either new or proxy accounts. The results demonstrated high patient satisfaction, with 97% of respondents appreciating the education and 100% appreciating the DHN’s assistance. Impressively, 90% of respondents expressed their willingness to recommend the portal to others, underscoring the program’s impact on patient engagement and satisfaction (Table 3).
Healthcare is experiencing a significant transformation, with technology becoming increasingly crucial in patient care. Patient portals can enhance the doctor–patient relationship, improve health awareness, boost therapy adherence, detect medical errors, enhance medication adherence, and facilitate communication.3,4
Despite the Office of the National Coordinator for Health Information Technology’s efforts to prioritize patient access to health data to improve accessibility and control, persistent digital disparities remain, primarily among underserved populations, which hinders the adoption of digital health tools and access.7,19,20 This is more prevalent among racial/ethnic minorities, those with limited English proficiency, low socioeconomic status, older individuals, and those with low literacy.5,21
A previous study revealed that instructing patients in portal skills enhances enrollment and participation.21 Building on this foundation (i.e., incorporating a DHN), a dedicated and trained staff member emphasizing digital literacy can further facilitate technology adoption in healthcare settings.22
The UPMC Central Pennsylvania DHN program significantly boosted patient engagement, with more than half of patients actively embracing portal education. One of the study’s crucial contributions lies in its provision of demographic insights, which serve as a valuable roadmap to tailor educational efforts to diverse age groups, races, and ethnicities effectively while emphasizing the importance of recognizing distinct patient needs based on age to enhance program customization.21,22,23
Our study revealed that patients aged 60–89 were more inclined to decline portal education, potentially due to technological unfamiliarity, lack of smartphones, and the cost of digital care, especially in mid- and low-income populations.24 Overcoming the barrier of the age-related digital divide among older patients requires additional support to enhance technological familiarity through user-friendly interfaces, providing resources or subsidies for smartphones to overcome accessibility barriers, and exploring cost-effective models for digital care in mid- and low-income populations. To facilitate a smoother transition, conducting mock pre-visit training or initiating the program on two to three dedicated hospital floors can be implemented (Table 4).
A diverse and customized digital patient outreach strategy across various touchpoints (including waiting areas, elevators, and registration) and an After Visit Summary discharge are essential to achieve comprehensive engagement. The DHN program represented 73% White, 19% Black/African American, less than 1% Asian, mixed, and other, and 6% unknown. Ethnically, 91% of the patients educated were non-Hispanic or Latino, 2% were Hispanic or Latino, 1% declined to answer, and 6% were unknown (Table 5). The DHN program is key in overcoming reluctance and encouraging broader participation in digital healthcare platforms.
Our study reveals that initiating new accounts or proxy account activations takes an average of 15 min per patient interaction, showcasing valuable efficiency in time-sensitive healthcare settings. The ability of the DHN program to expedite portal education without compromising its quality is a testament to its effectiveness. Our observation of variations in patient receptiveness on different days of the week, notably higher declines on Mondays and Wednesdays, emphasizes the need to address scheduling challenges in the hospital setting that are potentially linked to patient admissions, discharges, or medical procedures. Ensuring that DHN interactions are seamlessly integrated into the hospital workflow should be a priority to optimize program outcomes. A late afternoon window for patient visits could enhance the effectiveness of outreach efforts.
Female patients were more inclined to accept portal education, highlighting the need for targeted strategies to engage male patients more effectively and recognizing and addressing these disparities.21,25,26,27 To improve male patient engagement with digital health education, recommended measures include tailored outreach efforts with male-centric messaging, the development of educational materials, and additional research to identify specific barriers or preferences, complemented by seeking direct feedback through focus groups or surveys, constituting a proactive strategy aimed at enhancing the program’s overall impact.
From the spectrum of challenges encountered in launching the program, we found a critical prerequisite. Success lies in ensuring the active coalition of diverse stakeholders throughout the implementation process (Table 3). Ideal solutions involve integrating leaders from diverse areas, including clinical, nursing, operational, and telemedicine. It is also crucial to clearly define competencies and the scope of practice for DHNs. Multifaceted engagement strategies are recommended to enhance consensus on the DHN concept and promote enhanced tool adoption. These strategies include delivering staff messages, conducting huddles, educating about the program, and actively collaborating with the patient portal helpdesk and information technology leadership to ensure the DHN program remains updated with the latest changes.
For improved DHN outreach, addressing critical components such as licensure, training, daily responsibilities, and communication methods is essential. The absence of standardization in these aspects has impeded the widespread adoption of digital navigators, leading to challenges for hospitals and insurance groups in evaluating their value and determining compensation.1. Another highly recommended approach is collaboration between DHNs and hospital nurses to align technology with the hospital’s goal. Establishing a dedicated workspace for the DHNs is crucial, equipped with a mobile option with access to computers, shared screens, adapters, and device charging stations. Engaging a broader population, including translators, is highly recommended to reach a more diverse group of patients. Additionally, ensuring the organization’s internet Wi-Fi is freely accessible to patients for device connectivity is also important.
Ultimately, the measure of any healthcare initiative lies in patient satisfaction. The post-education survey revealed that an impressive 97% of respondents appreciated the education, and 100% appreciated the DHN’s assistance. Moreover, 90% expressed their willingness to recommend the portal to others. These high levels of patient satisfaction signify that the DHN program facilitates portal adoption and elevates the overall patient experience. It underscores the program’s capacity to foster patient-centric care.
The DHN program has emerged as a catalyst for transformation within the UPMC Central Pennsylvania healthcare system. Our proposed strategies (Table 3) for implementing the program can be replicated in any organization. The strategic guidelines were pivotal in facilitating our hospital launch of this new program. Our outlined strategies are transferable and can be embraced by other healthcare organizations seeking to initiate their DHN program. Through meticulously tailored education and personalized approaches, it has effectively bridged gaps stemming from demographic disparities and garnered exceptionally high levels of patient satisfaction. The DHN program stands as a testament to the potential of innovative initiatives in reshaping the healthcare landscape, championing patient-centric care, and empowering patients to assume greater control over their health. Healthcare systems stand to gain substantial advantages by implementing a DHN program, which can facilitate the expanded use of digital tools and patient engagement. Patients who receive portal education from a DHN have found these interactions valuable and expressed a higher propensity to volunteer to actively engage in accessing their healthcare information. In summary, our findings highlight the DHN program’s role in enhancing patient experiences and driving the adoption of technology-driven healthcare solutions.
All authors made substantial contributions to the preparation of the manuscript and conducting data analysis. Dr. Saiyed conducted data collection, preparation, and edits. The coauthors contributed to the preparation of this manuscript and provided substantial guidance, feedback, and edits during the research process. All authors approved this work.
The authors appreciate the patients, healthcare professionals, and our telehealth implementation team for their essential roles in advancing the Digital Health Navigator program and improving healthcare accessibility at UPMC Central Pennsylvania, USA.
Copyright Ownership: This is an open-access article distributed in accordance with the Creative Commons Attribution Non-Commercial (CC BY-NC 4.0) license, which permits others to distribute, adapt, enhance this work non-commercially, and license their derivative works on different terms, provided the original work is properly cited, and the use is non-commercial. See http://creativecommons.org/licenses/by-nc/4.0.